| নং | শিরোনাম | সেবার ধাপ | কার্যকলাপ |
|---|---|---|---|
| | |||
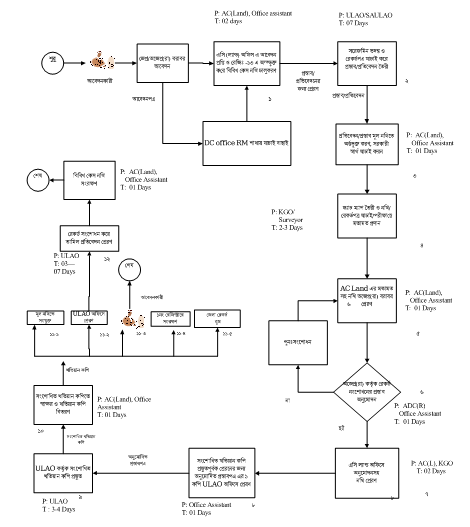
| ১ | ২০ একরের নিচে জলমহাল ইজারা প্রদান | দেখুন | |
| ২ | চান্দিনা ভিটি বন্দোবস্ত | দেখুন | |
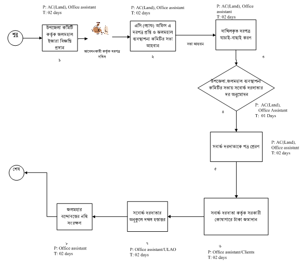
| ৩ | অকৃষি খাস জমি বন্দোবস্ত | দেখুন | |
| ৪ | অর্পিত সম্পত্তির লীজি পরির্তন | দেখুন | |
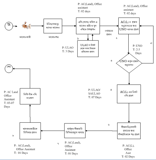
| ৫ | অর্পিত সম্পত্তির লীজ নবায়ন | দেখুন | |
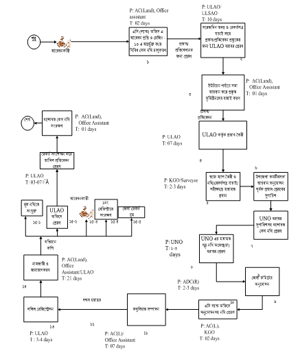
| ৬ | ভূমিহীনদের মাঝে খাস জমি বন্দোবস্ত | দেখুন | |
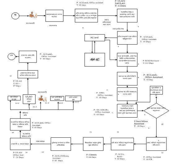
| ৭ | দেওয়ানী আদালতের আদেশের ভিত্তিতে নামজারী | দেখুন | |
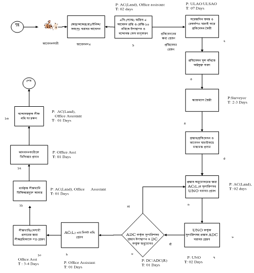
| ৮ | নামজারী ও জমাভাগ কেসের আদেশের নকল প্রদান | দেখুন | |
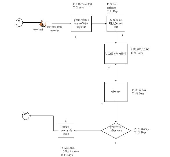
| ৯ | নামজারী ও জমাভাগ কেসের ডুপ্লিকেট পর্চা প্রদান | দেখুন | |
| ১০ | নামজারী ও জমাভাগ | দেখুন |